Hyppää sisältöön
  • Valtioneuvosto
    • Valtio­neuvoston kanslia
    • Puolustus­ministeriö
    • Liikenne- ja viestintä­ministeriö
    • Ulko­ministeriö
    • Valtio­varain­ministeriö
    • Työ- ja elinkeino­ministeriö
    • Oikeus­ministeriö
    • Opetus- ja kulttuuri­ministeriö
    • Sosiaali- ja terveys­ministeriö
    • Sisä­ministeriö
    • Maa- ja metsätalous­ministeriö
    • Ympäristö­ministeriö

Valitse kieli:

This page is in Finnish. Go to the English site »

Or choose language:

Den här sidan är på finska. Gå till den svenska versionen av sidan »

Eller välj språk:

Dát siidu lea suomagillii Sirdás davvisámegielat siidduide »

Dehe vállje giela:

Taat sijđo lii suomâkielân Sirduu anarâškielâlijd sijđoid »

Tâi valjii kielâ:

Tät seidd lij lääʹddǩiõʹlle Sirddu lääʹddǩiõllsaž seiddõʹsse »

Leʹbe vaʹlljed ǩiõl:

Язык этого сайта финский. Перейти на русскоязычный сайт »

Или выберите язык:

Cette page est en finnois. Aller sur le site en français »

Ou choisir la langue:

Diese Seite ist auf Finnisch. Wechseln Sie zur deutschen Version »

Oder wählen Sie Ihre Sprache:

Tämä sivu on englanniksi. Siirry suomenkieliseen sivustoon »

Tai valitse kieli:

Choose language:

Den här sidan är på engelska. Gå till den svenska versionen av sidan »

Eller välj språk:

Dát siidu lea eŋgelasgillii Sirdás davvisámegielat siidduide »

Dehe vállje giela:

Taat sijđo lii eŋgâlâskielân Sirduu anarâškielâlijd sijđoid »

Tâi valjii kielâ:

Tät seidd lij eŋgglõsǩiõʹlle Sirddu lääʹddǩiõllsaž seiddõʹsse »

Leʹbe vaʹlljed ǩiõl:

Язык этого сайта английский. Перейти на русскоязычный сайт »

Или выберите язык:

Cette page est en anglais. Aller sur le site en français »

Ou choisir la langue:

Diese Seite ist auf Englisch. Wechseln Sie zur deutschen Version »

Oder wählen Sie Ihre Sprache:

Tämä sivu on ruotsiksi. Siirry suomenkieliseen sivustoon »

Tai valitse kieli:

This page is in Swedish. Go to the English site »

Or choose language:

Välj språk:

Dát siidu lea ruoŧagillii Sirdás davvisámegielat siidduide »

Dehe vállje giela:

Taat sijđo lii ruotâkielân Sirduu anarâškielâlijd sijđoid »

Tâi valjii kielâ:

Tät seidd lij ruõccǩiõʹlle Sirddu lääʹddǩiõllsaž seiddõʹsse »

Leʹbe vaʹlljed ǩiõl:

Язык этого сайта шведский. Перейти на русскоязычный сайт »

Или выберите язык:

Cette page est en suédois. Aller sur le site en français »

Ou choisir la langue:

Diese Seite ist auf Schwedisch. Wechseln Sie zur deutschen Version »

Oder wählen Sie Ihre Sprache:

Tämä sivu on pohjois-saameksi. Siirry suomenkieliseen sivustoon »

Tai valitse kieli:

This page is in North Saami. Go to the English site »

Or choose language:

Den här sidan är på nordsamiska. Gå till den svenska versionen av sidan »

Eller välj språk:

Vállje giela:

Taat sijđo lii tavesämikielân Sirduu anarâškielâlijd sijđoid »

Tâi valjii kielâ:

Tät seidd lij tâʹvvsääʹmǩiõʹlle Sirddu lääʹddǩiõllsaž seiddõʹsse »

Leʹbe vaʹlljed ǩiõl:

Язык этого сайта северосаамский. Перейти на русскоязычный сайт »

Или выберите язык:

Cette page est en same du Nord. Aller sur le site en français »

Ou choisir la langue:

Diese Seite ist auf Nordsamisch. Wechseln Sie zur deutschen Version »

Oder wählen Sie Ihre Sprache:

Tämä sivu on inarinsaameksi. Siirry suomenkieliseen sivustoon »

Tai valitse kieli:

This page is in Inari Sámi. Go to the English site »

Or choose language:

Den här sidan är på enaresamiska. Gå till den svenska versionen av sidan »

Eller välj språk:

Dát siidu lea anárašgillii Sirdás davvisámegielat siidduide »

Dehe vállje giela:

Valjii kielâ:

Tät seidd lij aanarsääʹmǩiõʹlle Sirddu lääʹddǩiõllsaž seiddõʹsse »

Leʹbe vaʹlljed ǩiõl:

Язык этого сайта инари-саамский. Перейти на русскоязычный сайт »

Или выберите язык:

Cette page est en sami inari. Aller sur le site en français »

Ou choisir la langue:

Diese Seite ist auf Inari Sámi. Wechseln Sie zur deutschen Version »

Oder wählen Sie Ihre Sprache:

Tämä sivu on koltansaameksi. Siirry suomenkieliseen sivustoon »

Tai valitse kieli:

This page is in Skolt Sámi. Go to the English site »

Or choose language:

Den här sidan är på skoltsamiska. Gå till den svenska versionen av sidan »

Eller välj språk:

Dát siidu lea nuortalašgillii Sirdás davvisámegielat siidduide »

Dehe vállje giela:

Taat sijđo lii nuorttâlâškielân Sirduu anarâškielâlijd sijđoid »

Tâi valjii kielâ:

Vaʹlljed ǩiõl:

Язык этого сайта скольт-саамский. Перейти на русскоязычный сайт »

Или выберите язык:

Cette page est en sámi skolt. Aller sur le site en français »

Ou choisir la langue:

Diese Seite ist auf Skolt Sámi. Wechseln Sie zur deutschen Version »

Oder wählen Sie Ihre Sprache:

Tämä sivu on venäjäksi. Siirry suomenkieliseen sivustoon »

Tai valitse kieli:

This page is in Russian. Go to the English site »

Or choose language:

Den här sidan är på ryska. Gå till den svenska versionen av sidan »

Eller välj språk:

Dát siidu lea ruoššagillii Sirdás davvisámegielat siidduide »

Dehe vállje giela:

Taat sijđo lii ruošâkielân Sirduu anarâškielâlijd sijđoid »

Tâi valjii kielâ:

Tät seidd lij ruõššǩiõʹlle Sirddu lääʹddǩiõllsaž seiddõʹsse »

Leʹbe vaʹlljed ǩiõl:

выберите язык:

Cette page est en russe. Aller sur le site en français »

Ou choisir la langue:

Diese Seite ist auf Russisch. Wechseln Sie zur deutschen Version »

Oder wählen Sie Ihre Sprache:

Tämä sivu on ranskaksi. Siirry suomenkieliseen sivustoon »

Tai valitse kieli:

This page is in French. Go to the English site »

Or choose language:

Den här sidan är på franska. Gå till den svenska versionen av sidan »

Eller välj språk:

Dát siidu lea fránskkagillii Sirdás davvisámegielat siidduide »

Dehe vállje giela:

Taat sijđo lii ranskakielân Sirduu anarâškielâlijd sijđoid »

Tâi valjii kielâ:

Tät seidd lij fraansk-ǩiõʹlle Sirddu lääʹddǩiõllsaž seiddõʹsse »

Leʹbe vaʹlljed ǩiõl:

Язык этого сайта французский. Перейти на русскоязычный сайт »

Или выберите язык:

Choisir la langue:

Diese Seite ist auf Französisch. Wechseln Sie zur deutschen Version »

Oder wählen Sie Ihre Sprache:

Tämä sivu on saksaksi. Siirry suomenkieliseen sivustoon »

Tai valitse kieli:

This page is in German. Go to the English site »

Or choose language:

Den här sidan är på tyska. Gå till den svenska versionen av sidan »

Eller välj språk:

Dát siidu lea duiskkagillii Sirdás davvisámegielat siidduide »

Dehe vállje giela:

Taat sijđo lii saksakielân Sirduu anarâškielâlijd sijđoid »

Tâi valjii kielâ:

Tät seidd lij saksslaǩiõʹlle Sirddu lääʹddǩiõllsaž seiddõʹsse »

Leʹbe vaʹlljed ǩiõl:

Язык этого сайта немецкий. Перейти на русскоязычный сайт »

Или выберите язык:

Cette page est en allemand. Aller sur le site en français »

Ou choisir la langue:

Wählen Sie Ihre Sprache:

  • Valitse kieli Suomi
  • Välj språket Svenska
  • Select language English
Media
Valtiovarainministeriö etusivu
Navigation
  • Etusivu
  • Vastuualueet
    • Talouspolitiikka Budjetti, EU, kansainväliset asiat
    • Talousnäkymät Ennusteet
    • Verotus Verojärjestelmä ja valmistelu
    • Rahoitusmarkkinat Toimivat ja vakaat markkinat
    • Hallintopolitiikka Hallinnon kehittäminen ja rakenteet
    • Hyvinvointialueet Tehtävät, toiminta ja talous
    • Julkisen hallinnon ICT Tietopolitiikka ja digitalisaatio
    • Kunta-asiat Talous, rakenteet ja yhteistyö
    • Valtio työnantajana Henkilöstö ja työnantajatoiminta
  • Ajankohtaista
  • Hankkeet ja säädösvalmistelu
  • Julkaisut
  • Ministeriö
  • Yhteystiedot
  • Tiedotteet ja uutiset
  • Kolumnit
  • Puheet
  • Päätökset
  • Lausuntopyynnöt
  • Uutiskirjeet
  • Tapahtumat
  • Ajankohtaiset teemat
  • Tulevat julkistukset
  • VM sosiaalisessa mediassa
  • Tilaa aineistoja
suomi svenskaLäs artikeln på svenska EnglishRead article in English

Esitutkinnat: Rikollisorganisaatio toi Suomeen 1700 kiloa huumeita vuoden aikana – paljastui viestittelynsä takia

Julkaisuajankohta 28.1.2022 9.50
Tyyppi:Uutinen

Esitutkintakokonaisuus historiallisen mittavasta huumausaineiden maahantuonnista ja levittämisestä on valmistumassa. Kokonaisuus alkoi paljastua kansainvälisen FBI-johtoisen operaatio Greenlightin aikana, ja poliisi epäilee sen kytkeytyvän lukuisiin muihin huumausainerikostutkintoihin Suomessa.

Poliisin takavarikoimia puhelimia näytepusseissa, joissa lukee Rikostekninen laboratorio.
Kuvassa poliisin takavarikoimia Anom-puhelimia Rikosteknisen laboratorion näytepusseihin pakattuna. Poliisi takavarikoi yhteensä 140 Anom-puhelinta operaatio Greenlightin aikana. Kuva: Poliisi

Keskusrikospoliisi on yhdessä Helsingin ja Kaakkois-Suomen poliisilaitosten kanssa tutkinut huumausaineiden maahantuontia, jossa Virosta ja Espanjasta johdetun organisaation epäillään tuoneen maahan noin 1700 kiloa huumausaineita kesän 2020 ja kesän 2021 välillä. Tässä tutkintakokonaisuudessa poliisi sai maahantuoduista huumausaineista takavarikkoon noin 500 kiloa.

Maahantuodut 706 kiloa amfetamiinia salakuljetettiin Suomeen Alankomaista ja 770 kiloa kannabista Espanjasta. Muut maahantuodut huumeet, kuten 24 kiloa kokaiinia ja 90 000 ekstaasitablettia, kuljetettiin maahan amfetamiinierien ohessa Alankomaista. Huumausaineiden yhteenlaskettu katukauppa-arvo on noin 100 miljoonaa euroa.

Poliisi pääsi maahantuontiorganisaation jäljille rikollisten välisen viestittelyn kautta. Epäillyt käyttivät Anom-puhelinsovellusta, joka oli Yhdysvaltain liittovaltion poliisin FBI:n kehittämä. Esitutkintakokonaisuudessa tutkitut maahantuonnit kattavat valtaosan Operaatio Greenlightissa paljastetuista Suomeen tuoduista huumausaineista.

– Kokonaisuus on poikkeuksellinen monella tapaa. Selvitetyt huumemäärät ovat Suomen mittakaavassa historiallisen suuria, esitutkintaa on suunnattu teknologian avulla erittäin vahvasti ja tutkinta on pohjatutunut tiiviiseen, kansainväliseen yhteistyöhön sekä Greenlightin että operatiivisen toiminnan osalta, sanoo tutkinnanjohtaja, rikosylikomisario Jari Räty Keskusrikospoliisista.

Maahantuontikokonaisuuteen kytkeytyviä epäiltyjä on otettu kiinni Hollannissa, Espanjassa, Virossa, Saksassa ja Italiassa. Pääosa kiinniotoista tehtiin kesäkuun alussa 2021, jolloin asiasta myös tiedotettiin maailmanlaajuisesti (linkki poliisin tiedotteeseen).

Maahantuonneista epäiltynä on yhdentoista hengen ryhmä, jonka epäillään vastanneen huumausaineiden maahantuonnista Suomeen. Pääosa heistä on Viron kansalaisia, ja toimintaa on organisoitu paitsi Virosta myös Espanjasta käsin.

Alankomaista ja Espanjasta salakuljetetut huumeet toimitettiin rahtiliikenteen mukana Suomeen.

– Epäiltyjen viestittelyn ja muun esitutkinnan perusteella epäillyt ovat suunnitelleet ja järjestäneet huumausaineiden maahantuonnin erittäin ammattimaisesti. Huumeita salakuljetettiin esimerkiksi multa-, kuorikate- ja grillihiilikuormissa ja lämminvesivaraajien sisällä, Räty sanoo.

Huumausaineiden maahantuontiin kytkeytyy useita esitutkintoja eri poliisiyksiköissä, ja osa niistä on jo käsitelty tuomioistuimissa. Nyt maahantuontikokonaisuuden yhteydessä syyteharkintaan viedään kolmessa yksikössä tehdyt esitutkinnat, joista kerrotaan tässä tiedotteessa. Kaakkois-Suomen poliisilaitoksella, Keskusrikospoliisissa ja Helsingin poliisilaitoksella on tutkittu sitä, miten maahantuotuja huumeita on vastaanotettu ja levitetty eri puolilla Suomea.

– Vyyhti on melko monimutkainen, koska huumausaine-erät ovat olleet niin suuria ja esimerkiksi yhtä maahantuotua lastia on saatettu purkaa useampaan maakuntaan, Räty kertoo.

Lisäksi osa maahantuoduista huumeista päätyi levitysorganisaatioille välikäden kautta. Espanjassa asuvan suomaismiehen epäillään myyneen virolaisten organisaation maahantuomia huumeita edelleen Suomessa toimiville levitysorganisaatioille. Epäilty on esitutkinnan perusteella organisoinut huumausainekauppaa Espanjasta käsin SkyECC- ja Anom-puhelimien avulla.

– Välikätenä toimimisen lisäksi epäilty on itse järjestänyt kolme marihuanaerää Suomeen. Kaikkiaan hänen epäillään saaneen tästä rikollisesta toiminnasta rikoshyötynä noin 1,6 miljoonaa euroa, sanoo tutkinnanjohtaja, rikoskomisario Hans Fagerström Keskusrikospoliisista.

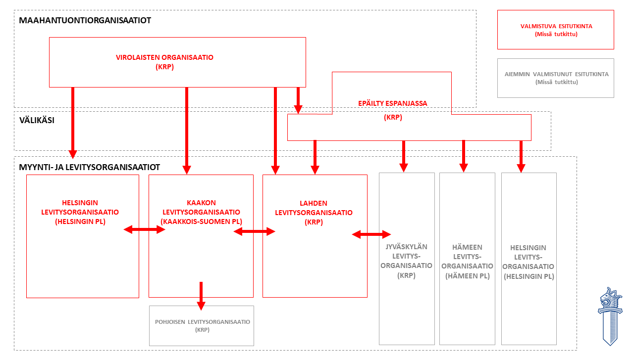
Kaavio, joka havainnollistaa huumausaineiden maahantuontia ja levitystä. Kaaviossa on kuvattuna huumausaineiden maahantuontiorganisaatiot ja myynti- ja levitysorganisaatiot sekä niiden välissä toiminut välikäsi.
Kaaviossa on havainnollistettu, millä tavalla huumausaineiden maahantuonteja, vastaanottoa ja levittämistä oli järjestelty ja miten tutkintavastuut poliisiyksiköiden kesken on jaettu. Harmaalla merkittyjen, aiemmin valmistuneiden kokonaisuuksien tiedotteet on linkitetty tämän tiedotteen loppuun. 

Kaikki alkoi Kaakkois-Suomesta

Maahantuontikokonaisuus alkoi selvitä poliisille, kun Kaakkois-Suomen poliisilaitos paljasti huumausaineiden vastaanottoa ja levitystä alueellaan päästyään käsiksi rikollisten viestittelyyn. Poliisi sai viestittelystä käsityksen maahantuonti- ja levitysorganisaatioiden rakenteesta, ja tämän perusteella esitutkintoja pystyttiin suuntaamaan Suomessa ja ulkomailla. 

Kaakkois-Suomen poliisilaitoksen esitutkinnan mukaan mittava osa virolaisten muodostaman organisaation maahantuomista huumausaineista toimitettiin Kotkaan, mistä Kaakkois-Suomen alueella toiminut organisaatio levitti huumausaineita eteenpäin muun muassa Helsingin ja Lahden alueilla toimineille levitysorganisaatioille. Kaakkois-Suomen poliisilaitos on jo aiemmissa esitutkinnoissa selvittänyt huumausaineiden laajamittaista levitystä, ja aiemmin valmistuneisiin esitutkintoihin kytkeytyy osittain samoja henkilöitä.

Esitutkinnan mukaan Kaakkois-Suomen alueella toimintaa on johtanut kaksikko, joista toinen on koko epäillyn tekoajan suorittanut vankeusrangaistusta. Esitutkinnassa on selvinnyt, että epäilty organisoi huumekauppaa viestittelemällä välitysorganisaatiolle vankilasta käsin. Toinen pääepäillyistä tuomittiin jo aiemmin selvinneistä törkeistä huumausainerikoksista vankeuteen esitutkinnan aikana. Kaakkois-Suomen poliisilaitoksen esitutkinnassa syyttäjälle toimitetaan rikosepäilyjä nyt kaikkiaan 11 henkilön osalta.

– Organisaatio on toiminut hyvin hierarkkisesti, ja kaikilla toimijoilla on ollut omat tehtävänsä, joiden mukaan heille on maksettu kuukausipalkkaa. Esitutkinnan aikana ryhmä joutui muuttamaan muotoaan keskeisten henkilöiden kiinniottojen vuoksi. Organisaatio oli valmistautunut tähän ja uudet toimijat nostettiin aikaisempien tilalle nopeasti, sanoo tutkinnanjohtaja, rikoskomisario Lari Rönkä Kaakkois-Suomen poliisilaitokselta.

Kaakon kokonaisuudessa epäillyillä oli merkittävä rooli yhteydenpidossa ulkomaille huumausaine-erien tilaamisessa, varastointitilojen järjestämisessä sekä rahojen keräämisessä ja niiden toimittamisessa huumeita ulkomailta järjestäneille tahoille. Esitutkinnan mukaan käteisen rahan määrä on kasvanut samassa suhteessa huumausaineiden maahantuonnin kanssa, ja loppuvaiheessa rahaa on liikutettu satoja tuhansia euroja viikossa. Kaikkiaan käteistä rahaa on Kaakkois-Suomen poliisilaitoksen tutkinnassa takavarikoitu 260 000 euroa, joista yksittäisen käteiserän suuruus oli 169 000 euroa.

Lahden levitysorganisaatio kytköksissä United Brotherhoodiin 

Yksi keskeisimmistä maahantuotujen huumausaineiden jakelupisteistä on ollut Lahti. Lahden seudulla toiminut järjestäytynyt rikollisryhmä otti vastaan ja levitti huumausaineita lukuisille eri ostajille Suomessa. Suurimmalla osalla ryhmän jäsenistä on tausta lakkautettavaksi määrätyssä United Brotherhood -rikollisjärjestössä.

Huumausainekaupan järjestelyyn käytettiin tässäkin tapauksessa apuna salattuja viestintävälineitä, ja esitutkinnan perusteella epäillyt ovat käyttäneet käskyvaltasuhteita ja tehtävänmukaista roolitusta rikollisessa toiminnassa.

– Ryhmän järjestäytyneisyys on myös näkynyt siinä, että ryhmän saatua huumausaineet haltuunsa se on lähtenyt välittömästi ja systemaattisesti levittämään niitä huumausaine-erien ostajille. Usean erän kohdalla muutamassa tunnissa on pystytty levittämään kymmeniäkin kiloja huumausaineita useille eri ostajille, sanoo tutkinnanjohtaja, rikoskomisario Hans Fagerström Keskusrikospoliisista.

Tässä esitutkinnassa rikoksista epäillään kuutta henkilöä. Huumausainekaupasta saadulla rikoshyödyllä epäillyt ovat esitutkinnan mukaan ostaneet esimerkiksi arvokoruja ja -kelloja, joita on takavarikoitu epäiltyjen hallusta kymmenien tuhansien eurojen arvosta. 

– Samoin kuin Kaakkois-Suomen poliisilaitoksen tutkimassa kokonaisuudessa, tässäkin tapauksessa käteisen rahan kerääminen, siirtäminen ja toimittaminen on ollut jatkuvaa. Muun muassa yhden tähän ryhmään kuuluneen epäillyn kautta epäillään liikkuneen noin 1,2 miljoonaa euroa käteistä, Fagerström kertoo.

Helsingin poliisilaitos tutkinut huumausaineiden levitystä ja välitystä

Helsingin poliisilaitos on tutkinut omalta osaltaan huumausaineiden levitystä ja välitystä. Esitutkintaa on tehty yhdessä muiden esitutkintaviranomaisten kanssa.

Helsingin poliisi on selvittänyt useisiin henkilöihin kohdistuneita vakavia rikosepäilyjä. Heidän epäillään osallistuneen useiden maahantuotujen huumausaine-erien levitykseen ja välitykseen. 

– Osa meidän esitutkinnassamme ilmi tulleista seikoista on saatu kytkettyä selkeästi tiettyihin maahantuontieriin. Joissakin yksityiskohdissa olemme joutuneet tekemään enemmän töitä, jotta kokonaisuus selkenisi. Tutkijoilta on vaadittu paljon. Osittain esitutkinta on edelleen kesken, vaikkakin loppusuoralla, sanoo tutkinnanjohtaja, rikoskomisario Toni Uusikivi Helsingin poliisista.

Tapauksia on tutkittu Helsingin poliisilaitoksella törkeinä huumausainerikoksina ja törkeinä rahanpesuepäilyinä.

Rahanpesuepäilyissä henkilöt ovat osallistuneet organisaation toimintaan esimerkiksi noutamalla ja tilittämällä rahoja, jotka on saatu huumausaineiden myynnistä ja välityksestä. Poliisi epäilee, että osa varoista on kuljetettu ulkomaille.

Osa kokonaisuudesta on edennyt jo aiemmin käräjäoikeusvaiheeseen. Joidenkin tapausten käsittelyt ovat päättyneet, ja ensimmäisen oikeusasteen tuomiot on annettu. Loppuvuodesta 2021 käräjäoikeudessa käsitellyistä asioita ratkaisut ovat odotettavissa helmikuun loppuun mennessä.

– Anom-viestinnän verkostomaisuus ja monikielisyys on asettanut esitutkinnalle erityisiä haasteita. Näyttöä on koottu yhteen valtavasta aineistosta ja esimerkiksi käännöstyöt ovat olleet mittavia, sanoo tutkinnanjohtaja, rikoskomisario Mikko Nikkanen Helsingin poliisista. 

Helsingin poliisilaitoksen esitutkinnan aikana on ollut useita henkilöitä vapautensa menettäneenä. Edelleen vangittuina on alle kymmenen epäiltyä. He kuuluvat osittain huumausaineiden välitys- ja levitysorganisaation ylimpään johtoon ja osittain alemmalle tasolle.

Kokonaisuus siirtyy kaikkien tässä tiedotteessa käsiteltyjen esitutkintojen osalta syyteharkintaan Etelä-Suomen syyttäjäalueelle helmikuun alussa. Kaikkiaan kokonaisuudessa on kymmeniä epäiltyjä, joista 22 on edelleen vangittuna.

Operaatio Greenlight onnistui yhteistyön avulla

Koko yllä kuvatun huumausainerikoskokonaisuuden keskiössä on ollut Anom-viestisovellus, jonka avulla ryhmät viestittelivät paitsi sisäisesti myös toisilleen. Suomen poliisi pystyi seuraamaan keskustelua sovelluksessa osana kansainvälistä, FBI:n johtamaa operaatio Greenlightia. Anom oli FBI:n luoma sovellus ja se luovutti tietoa operaatioon osallistuneiden maiden viranomaisille kuhunkin maahan kytkeytyvien henkilöiden osalta.

Keskusrikospoliisi sai ensimmäiset FBI:n välittämät Anom-viestit haltuunsa helmikuussa 2021. 

– Vain kaksi päivää ensimmäisten viestien saapumisen jälkeen useat eri poliisilaitokset olivat paljastamassa 126 amfetamiinikilon ja 90 000 ekstaasitabletin levitystä eri puolille maata. Jo ensimmäisen viikonlopun tapahtumat kertoivat sen, kuinka suuren mahdollisuuden äärellä viranomaiset olivat, kuvaa operaatio Greenlightin yleisjohtajana Suomessa toimiva rikoskomisario Kimmo Sainio Keskusrikospoliisista.

Operaatioon osallistuivat alusta saakka Keskusrikospoliisin lisäksi kaikkien poliisilaitosten ja Tullin paljastavat rikostutkintayksiköt. Saapuvien viestien analysointiin ja tallentamiseen sekä henkilöiden tunnistamiseen perustettiin organisaatio, jonka tehtävänä oli saapuvan tiedon analysointi ja välittäminen tutkintayksiköille. Analysointiin osallistui henkilöitä kaikista tutkivista yksiköistä ja KRP:n tiedusteluosastolta ja se osoitti tehokkuutensa hyvin nopeasti. Suomeen linkittyvistä viesteistä Suomen viranomaiset onnistuivat tunnistamaan yli 200 Suomessa ja ulkomailla toimivaa epäiltyä rikollista.

– Myös tutkintayhteistyö eri yksiköiden kesken oli alusta saakka erinomaisen hyvää. Operaatiossa leimallista on ollut se, että monissa esitutkinnoissa mukana on ollut useita esitutkintaviranomaisten yksikköjä, mikä on suomalaisen rikostutkintakulttuurin suuria vahvuuksia. Arvioni mukaan yhteistyö on tärkein syy siihen, että Suomen viranomaisten saavuttamat tulokset ovat operaatio Greenlightinkin osalta niin hyviä, Sainio sanoo.

Operaation paljastavan vaiheen, eli helmi-kesäkuun 2021 aikana onnistuttiin paljastamaan 21 huumausaineiden maahantuontiin, välittämiseen tai muuhun rikolliseen toimintaan liittyvää tapahtumaa niiden ollessa käynnissä. Näistä seitsemän oli huumausaineiden maahantuonteja, joissa takavarikoitiin Suomessa tai ulkomailla yhteensä 620 kg huumausaineita. Lisäksi operaation aikana keskeytettiin kahdesti potentiaalinen väkivaltainen velanperintä. 

Kansainvälinen operaatio huipentui 7.6.2021 järjestettyyn toimintapäivään, jolloin eri puolilla maailmaa tehtiin kiinniottoja mahdollisimman samanaikaisesti. Suomen viranomaiset ottivat kiinni kyseisenä päivänä Suomessa 47 henkilöä, Espanjassa 7, Virossa 4 ja Saksassa 1. Etsintäkohteita oli operaatiopäivän aikana eri valtioissa yhteensä 75 ja viranomaiset takavarikoivat 150 kiloa huumausaineita, 43 ampuma-asetta, räjähteitä ja yli 600 000 euroa käteistä rahaa. Kaikkiaan Suomen viranomaiset ottivat kiinni yli sata henkilöä operaatio Greenlightin aikana.

Pääasiassa operaatio Greenlightin aikana on paljastettu maahantuontiin ja levitykseen liittyviä huumausainerikoksia ja järjestäytyneen rikollisuuden oheisrikoksia. Kokonaisuuteen liittyvissä esitutkinnoissa on selvitetty ainakin 38 huumausaineiden maahantuontia vuosien 2020 ja 2021 aikana. Tuona aikana Suomeen epäillään tuodun noin 2200 kiloa huumausaineita, satatuhatta ekstaasitablettia ja satatuhatta subutex-tablettia. Suomessa ja ulkomailla tuosta määrästä on takavarikoitu yhteensä noin 900 kiloa. Määrällisesti eniten Suomeen on salakuljetettu marihuanaa (1168 kiloa), amfetamiinia (890 kiloa) ja kokaiinia (115 kiloa). 

Linkit kokonaisuuteen liittyviin aiemmin valmistuneista esitutkinnoista kertoviin poliisin tiedotteisiin:

  • Kaksi Greenlight-operaatioon liittyvää esitutkintakokonaisuutta valmistunut
  • Poliisi pysäytti ulkomailta johdetun mittavan amfetamiini- ja kokaiinikaupan
  • Hämeessä vangittu kahdeksan henkilöä kahdessa laajassa huumausainerikoskokonaisuudessa
Kuva 1: Huumausaineiden maahantuontiorganisaation johtoon kuuluva epäilty viestitteli suurten huumausainemäärien järjestämisestä Suomeen. Epäillylle lähetetyssä kuvassa on 156 kiloa marihuanaa. Kuva: Poliisi
Kuva 2: Epäiltyjen välisessä viestittelyssä lähetettiin lukuisia kuvia huumausaineista, joita oltiin toimittamassa organisaatiolta toiselle. Kuvissa kokaiinia ja amfetamiinia. Kuva: Poliisi
Kuva 3: Kaakkois-Suomen poliisilaitoksen esitutkinnassa takavarikoitiin mm. marihuanaa, Subutexia, amfetamiinia ja ekstaasia. Kuva: Poliisi
Kuva 4: Kaakkois-Suomen poliisilaitoksen esitutkinnassa takavarikoitiin tuhottu SkyECC-puhelin. Kuva: Poliisi
Kuva 5: Esitutkintojen aikana takavarikoitiin merkittävä määrä käteistä rahaa. Kuvassa Kaakkois-Suomen poliisin esitutkinnassa tehtyjä käteistakavarikoita. Kuva: Poliisi
Kuva 6: Espanjassa asuneen suomalaismiehen epäillään toimineen välikätenä huumausainekaupan lisäksi 3D-tulostetun aseen myymisessä. Kuvassa kyseinen itselataava kertatuliase. Kuva: Poliisi
Kuva 7: Esitutkinnan mukaan Lahden seudulla toiminut levitysorganisaatio osti huumausainekaupastaan saamilla voitoilla kymmenien tuhansien eurojen arvosta koruja. Kuva: Poliisi
Kuva 8: Kaaviossa on havainnollistettu, millä tavalla huumausaineiden maahantuonteja, vastaanottoa ja levittämistä oli järjestelty ja miten tutkintavastuut poliisiyksiköiden kesken on jaettu.
Kuvassa poliisin takavarikoimia Anom-puhelimia Rikosteknisen laboratorion näytepusseihin pakattuna. Poliisi takavarikoi yhteensä 140 Anom-puhelinta operaatio Greenlightin aikana. Kuva: Poliisi
Etusivun uutinen Keskusrikospoliisi Rikokset ja tutkinta Uutinen
Helsingin poliisilaitos Kaakkois-Suomen poliisilaitos esitutkinta huumausainerikokset keskusrikospoliisi oikeudenkäynti poliisi poliisilaitokset rikokset rikosasiat rikosprosessi
Valtiovarainministeriö etusivu Valtiovarainministeriö

Snellmaninkatu 1 A, Helsinki

PL 28, 00023 Valtioneuvosto

Vaihde 0295 16001

Tietoa sivustosta

Tietosuoja

Saavutettavuusseloste

Sivukartta

Kysy ja anna palautetta

  • Etusivu
  • Vastuualueet
    • Talouspolitiikka
      • Talouspolitiikan lähtökohdat
        • Julkinen talous
        • Talouspolitiikan raamit
        • Finanssipolitiikka
        • Rakennepolitiikka
      • Valtiontalouden kehykset ja budjetti
        • Valtiontalouden kehykset
        • Valtion budjetti
          • Valtion budjetti lukuina
        • Laadinta- ja soveltamismääräykset
        • Yhteenvedot eduskunnan hyväksymistä talousarvioista
        • Hallituksen vuosikertomus ja valtion tilinpäätös
        • Kehys- ja budjettivalmistelun aikataulut
      • EU ja talous
        • Ecofin ja euroryhmä
        • Talouspolitiikan ohjausjakso
        • Finanssipoliittiset säännöt
        • Budjetti
          • Rahoituskehys
          • Omat varat
          • Vuotuinen talousarvio
          • Tilintarkastus ja vastuuvapaus
          • Petosten­torjunta
          • EU-varojen tarkastus
      • Valtiontalouden arviointi ja valvonta
        • Eduskunnan tarkastusvaliokunta
        • Valtiontalouden tarkastusvirasto
        • Luottoluokitukset
        • Suomen talous kansainvälisessä tarkastelussa
      • Kansainväliset rahoitusasiat
        • Euroalueen vakaus
          • Vakaudenhallinta
          • Eurokriisi
        • Maailmanpankki
        • Ilmastokoalitio
        • Kansainvälinen valuuttarahasto (IMF)
        • Euroopan investointipankki (EIP)
        • Euroopan jälleenrakennus- ja kehityspankki (EBRD)
        • Euroopan neuvoston kehityspankki (CEB)
        • Pohjoismaiset rahoituslaitokset
        • EU:n makrotaloudellinen apu
        • Pariisin klubi
      • Valtionavustukset
        • Materiaalipankki
        • Parlamentaarinen neuvottelukunta
        • Yhteiskehittämisen yhteistyöryhmä
    • Talousnäkymät
      • Talouden seuranta ja ennusteet
        • Julkisen talouden vastuiden raportointi
        • Tulotyöryhmä
        • Rakennusalan suhdanteet
      • Menetelmäkuvaukset
      • Talouden analyysit
    • Verotus
      • Verotusjärjestelmä
      • Henkilöverotus
        • Ansiotulojen verotus
        • Pääomatulojen verotus
        • Korkotulojen lähdeverotus
        • Perintö- ja lahjaverotus
        • Varainsiirtoverotus
      • Elinkeinoverotus
        • Yksityisen yrittäjän ja maataloudenharjoittajan verotus
        • Elinkeinoyhtymän osakkaan verotus
        • Yhteisön verotus
        • Luonnollisen henkilön tai kuolinpesän saaman osingon verotus
      • Kansainvälinen tuloverotus
        • Yhteistyö kansainvälisessä verotuksessa
        • Verosopimukset
      • Kiinteistöverotus
      • Arvonlisäverotus
        • Arvonlisävero osana EU:n tuloja
        • Vakuutusmaksuvero
      • Valmisteverotus
        • Alkoholiverotus
        • Tupakkaverotus
        • Virvoitusjuomien verotus
        • Energiaverotus
        • Ympäristöperusteinen verotus
        • Kaivosmineraaliverotus
      • Tieliikenteen verotus
        • Autovero
        • Ajoneuvovero
        • Polttoainemaksu
      • Tullitoimi
      • Verotuet
    • Rahoitusmarkkinat
      • Rahoitus­markkinoiden sääntely
        • Asiakkaan- ja sijoittajansuoja
        • Pääoma­markkinat
        • Pankkien toiminta
        • Arvopaperi­markkinat
        • Maksaminen
        • Seuraamus­järjestelmä
        • Uudet finanssi­teknologiat
      • Rahoitus­markkinoiden vakaus ja valvonta
        • Finanssivalvonta ja Euroopan finanssi­valvonta­järjestelmä
        • Makrovakaus
        • Kriisinhallinta
        • Varautuminen ja huolto­varmuus
      • Valtion rahoituspolitiikka
        • Valtion velanhallinta ja lainanottovaltuus
        • Valtiontakaukset ja valtiontakuut
        • Valtion eläkerahasto
        • Peruskorko
      • Rahanpesun ja terrorismin rahoittamisen estäminen
        • Estämistyö
        • Sääntely
    • Hallintopolitiikka
      • Hallintopolitiikan lähtökohdat ja tulevaisuus
        • Tulevaisuustyö ja hallintopolitiikan arvioinnit
        • Valtion ennakoiva ohjaus
        • Kansainvälinen toiminta
      • Julkisen hallinnon strategia
      • Avoimuus, luottamus ja etiikka
      • Julkinen johtaminen
        • Julkisen johtamisen arvopohja ja periaatteet
        • Yhteinen kehittäminen ja tilaisuudet
        • Johdon asema ja palvelussuhteet
        • Johdon valinta ja ura
        • Ylimmän johdon ja ministerien erityisavustajien sidonnaisuudet
        • Onnistumisen edellytykset
        • Tietojohtaminen
        • Valtionhallinnon johdon tuki
      • Hallinnon rakenteet ja ohjaus
        • Valtionhallinto
          • Valtionhallinnon ohjeet ja suositukset
        • Kuntahallinto
        • Valtion palveluiden saatavuuden ja toimintojen sijoittamisen lainsäädäntö
        • Hallinnon ohjaus
        • Virastoarvioinnit
      • Julkiset palvelut
      • Sisäinen valvonta ja riskienhallinta
        • Sisäisen valvonnan ja riskienhallinnan koordinointi
        • Sisäinen tarkastus
        • Riskienhallinta
        • Sisäisen valvonnan arviointi
      • Valtion yhteiset palvelut
        • Kiinteistöt ja toimitilat
        • Hankinnat
        • Talous- ja henkilöstöhallinnon palvelut
        • Koulutuspalvelut
      • Julkisen hallinnon innovaatiot ja tuottavuus
      • Valtiontalouden hoito ja ohjaus
        • Valtion taloushallinto
        • Julkishallinnon ja -talouden tilintarkastuslautakunta
    • Hyvinvointialueet
      • Hyvinvointialueiden tehtävät ja toiminta
        • Hyvinvointi- ja yhteistyöalueet
        • Kuntien ja hyvinvointialueiden yhteistyö
        • Päätöksenteko
        • Ohjaus
        • Hyvinvointialue­neuvottelukunta
        • Asukkaiden osallistumis- ja vaikuttamiskeinot
      • Hyvinvointialueiden talous
        • Hyvinvointialueiden rahoitus
          • Rahoituslaskelmat
        • Lisärahoitus
        • Talousarvio ja -suunnitelma
        • Investoinnit
        • Talousraportointi
          • Yhteistyöryhmä
          • Talousraportoinnin ohjeita
      • Hyvinvointialueiden neuvottelut
    • Julkisen hallinnon ICT
      • Julkisen hallinnon digitalisaatio
        • Elämäntapahtumalähtöinen digitalisaatio
          • Elämäntapahtumalähtöisen digitalisaation edistämisohjelma
            • Usein kysyttyjä kysymyksiä ja vastauksia elämäntapahtumalähtöisestä digitalisaatiosta
          • Edesmenneen omaisen asioiden vaivaton hoito
            • Kysymyksiä ja vastauksia edesmenneen omaisen asioiden vaivaton hoito -ohjelmasta
        • Digipalvelulaki
        • Digitaalisten asiointipalvelujen tiekartta
        • Digitaalisten palveluiden laatu ja toimintatavat
        • Tekoäly ja ja kehittyvät teknologiat
          • Ohjeistus generatiivisen tekoälyn hyödyntämisestä julkisessa hallinnossa
          • Valtionhallinnon tekoälyinvestointiohjelma
          • Generatiivisen tekoälyn hyödyntämisen julkisen hallinnon verkosto
        • Julkishallinnon digitaaliset palvelut
          • Palvelut kansalaisille ja yrityksille
          • Infrastruktuuripalvelut hallinnolle
        • Digitaalisen viranomaisviestinnän ensisijaisuus
          • Kysymyksiä ja vastauksia digitaalisen viranomaisviestinnän ensisijaisuudesta
      • Tietopolitiikka ja tiedonhallinta
        • Tietopolitiikka
          • Tietopoliittinen selonteko
            • Taustapaperit
          • Tiedonhallintalaki
          • Avoin tieto
          • Tekoälyn eettinen ohjeistus
          • Yhteentoimiva Eurooppa
            • Kysymyksiä ja vastauksia Yhteentoimiva Eurooppa -asetuksesta
        • Julkisen hallinnon tiedonhallinnan ohjaus
          • Tiedonhallinnan yhteistyöryhmät
          • Julkisen hallinnon tiedonhallintakartta
          • Tiedonhallintalain lausuntomenettely
            • Usein kysytyt kysymykset tiedonhallintalain lausuntomenettelystä
          • ICT-hankehallinta ja Hankesalkkupalvelu
        • Hallitusohjelmahankkeet
          • Tiedon hyödyntäminen ja avaaminen
      • Palveluiden ja turvallisuuden ohjaus
        • Turvallisuusverkkotoiminta
        • Digitaalisen turvallisuuden kehittäminen
        • Digitaalisen turvallisuuden ohjaus
        • Valtion yhteiset tieto- ja viestintätekniset palvelut
          • Yhteisten palvelujen käyttövelvollisuus ja palvelujen ohjaus
          • Valtion tieto- ja viestintätekniikkakeskus Valtori ja Valtorin tulosohjaus
        • Pilvipalvelujen hyödyntäminen julkisessa hallinnossa
      • EU ja kansainvälinen yhteistyö
        • Kansainväliset vertailut
        • Nordic Institute for Interoperability Solutions -instituutti
      • Tiedonhallintalautakunta
    • Kunta-asiat
      • Kuntalainsäädäntö
        • Kuntien itsehallinto ja päätöksenteko
        • Kuntarakenne
          • Kuntajaon muuttaminen
          • Vireillepano ja valmistelu
            • Yhdistymisprosessi
            • Osaliitokset
            • Erityinen kuntajakoselvitys
          • Päätöksenteko
          • Avustus kuntien yhdistymisselvityksiin
          • Kuntien yhdistymisen taloudellinen tuki
        • Kuntien henkilöstö
      • Kuntien tehtävät ja toiminta
        • Kuntien tuottavuus ja digitalisaatio
        • Kuntien digitalisaation kannustinjärjestelmä
          • Suunnittelun tueksi - digikannustinavustukset
          • Kuntien digikannustinavustukset 2022
          • Kuntien digikannustinavustukset 2021
          • Kuntien digikannustinavustukset 2020
          • Kuntien digikannustinavustukset 2019
          • Kuntien digihankkeet
        • Valtion ja kuntien yhteistyö
          • Kuntatalouden ja -hallinnon neuvottelukunta
          • Peruspalvelujen arviointi
        • Kansainvälinen yhteistyö
      • Kuntatalous
        • Kuntatalouden seuranta ja arviointi
          • Kuntien tilinpäätöstiedot ja tilinpäätöskortti
          • Talousarviot ja -suunnitelmat sekä talouden suunnittelukehikko
          • Erityisen vaikeassa taloudellisessa asemassa olevat kunnat
        • Kuntatalousohjelma
        • Säädösvalmistelun kuntavaikutusten arviointi
        • Talousraportointi
          • Yhteistyöryhmä
          • Talousraportoinnin ohjeita
        • Valtionosuudet ja kotikuntakorvaukset
          • Kunnan peruspalvelujen valtionosuus
          • Valtionosuuslaskelmia
          • Esi- ja perusopetuksen kotikuntakorvaukset
          • Harkinnanvarainen valtionosuuden korotus
          • Kysymyksiä ja vastauksia kuntien valtionosuuksista ja sote-siirtolaskelmasta
        • Korvaus sote- ja pelastustoimen uudistuksen omaisuusjärjestelyistä kunnalle aiheutuvista kustannuksista
        • Kirjanpitolautakunnan hyvinvointialue- ja kuntajaosto
    • Valtio työnantajana
      • Sopimustoiminta
        • Työrauha
        • Paikallinen sopimustoiminta
        • Luottamusmiestoiminta
        • Työsuojelu
        • Yhteistoiminta
        • Tilastoyhteistyö
      • Valtion virka- ja työehtosopimukset
        • Sopimukset
      • Virka- ja työehdot
        • Palkkaus, kannustejärjestelmät
          • Valtion palkkausjärjestelmä
          • Tulospalkkaus
          • Henkilöstörahastot
        • Työajat
        • Vuosilomat
        • Virkamatkat
        • Poissaolot
        • Luontoisedut
        • Työterveyshuolto
        • Henkilöstöhallinnon asiakirjat
      • Ohjeet, määräykset ja suositukset
        • Muut henkilöstöhallinnon asiakirjat
      • Virkamiesoikeus
        • Muutoksen johtaminen
        • Oikeustapaukset
          • Irtisanominen kollektiiviperusteella
          • Irtisanominen yksilöperusteella
          • Kirjallinen varoitus
          • Korvausvaatimus
          • Lomauttaminen
          • Virantoimituksesta pidättäminen
          • Virkasuhteen purkaminen
          • Muu aihe
        • Valittaminen virkamiestä koskevasta päätöksestä
      • Arvot ja virkamiesetiikka
        • Valtion virkamieseettinen neuvottelukunta
      • Henkilöstöjohtamisen tuki
        • Valtion henkilöstöstrategia
        • Henkilöstösuunnittelu
        • Monipaikkainen työ valtiolla
        • Rekrytointi
        • Osaamisen kehittäminen
        • Henkilökierto ja virkamiesvaihto
        • Tasa-arvo ja yhdenvertaisuus
        • Työkalut ja menetelmät
        • Työ 2.0
        • Valtion virka-ansiomerkit
      • Valtion henkilöstö tilastoina
  • Ajankohtaista
    • Tiedotteet ja uutiset
    • Kolumnit
    • Puheet
    • Päätökset
    • Lausuntopyynnöt
    • Uutiskirjeet
    • Tapahtumat
    • Ajankohtaiset teemat
      • Vaikutusarviot ja ennusteet
      • Virkapuheenvuoro
      • Hallitusneuvottelut 2023
      • Meno- ja rakennekartoitus sekä verokartoitus
      • Venäjän hyökkäys Ukrainaan
      • Suomen kestävän kasvun ohjelma
        • EU:n elpymisväline
          • Elpymis- ja palautumistukiväline
          • Muut ohjelmat
        • Suomen elpymis- ja palautumis­suunnitelma
          • Vihreä siirtymä
          • Digitalisaatio
          • Työllisyys ja osaaminen
          • Sosiaali- ja terveyspalvelut
          • REPowerEU
        • Valmistelun eteneminen
        • Keskeiset termit
      • Digitaalinen euro
      • EU:n pääoma­markkinoiden kehittäminen
      • Pankkiunionin syventäminen
    • Tulevat julkistukset
    • VM sosiaalisessa mediassa
    • Tilaa aineistoja
  • Hankkeet ja säädösvalmistelu
    • Digiesteiden purkaminen
    • Digitoimisto
      • Yhteistyöryhmät
      • Digisalkku
      • EU:n digisäädökset
    • Hankinta-Suomi
      • Ajankohtaista ohjelmasta
        • Vuoden hankintayksikkö
      • Työkalut, oppaat ja selvitykset
      • Tilaisuudet ja kokoukset
        • Hankintayksikköverkostot
        • ICT-kohtaamo
        • Tutkijaverkosto
      • Ohjelmakausi 2019-2023
        • Strateginen johtaminen
        • Hankintataitojen kehittäminen
        • Tiedolla johtaminen ja vaikuttavuus
        • Toimivat hankinnat
        • Innovaatiot
        • Taloudellinen kestävyys
        • Sosiaalinen kestävyys
        • Ekologinen kestävyys
      • Kansallinen julkisten hankintojen tietovaranto
    • Hyvinvointialueiden rahoitusmallin kehittäminen
      • Usein kysyttyä rahoituslain muutoksista
    • Julkiset tilat Suomi -ohjelma
    • Kiinteistöverouudistus
      • Usein kysyttyä kiinteistöverouudistuksesta
      • Aiempaa valmistelumateriaalia
    • Kuntien normien keventäminen ja tehtävien eriytyminen
      • Norminpurkuehdotukset
      • Kuntien suunnitteluvelvoitteet
    • Kustannus­vaikuttavuuden osaamis­keskus
      • Perustiedot hankkeesta
    • Pankki­palvelujen saatavuus
    • Rahapelijärjestelmän uudistuksen toimeenpanohanke
    • Sisäisen valvonnan ja riskienhallinnan kehittäminen
    • Teknologianeuvottelu­kunta
      • Teknologiapolitiikan toimeenpanon seuranta
    • Työllisyystavoitteiden seuranta
    • Uudistetun eIDAS-asetuksen kansallisen täytäntöönpanon hanke
      • Eurooppalainen lompakkosovellus
        • Kysymyksiä ja vastauksia eurooppalaisesta lompakkosovelluksesta
        • Eurooppalaisten lompakkosovellusten pilotointi
    • Valtion aluehallinnon uudistus
      • Lupa-, ohjaus- ja valvontaviraston toimeenpanohanke
    • Valtion palvelu- ja toimitilaverkon uudistaminen 2020-luvulla
      • Kysymyksiä ja vastauksia valtion palvelu- ja toimitilaverkon uudistamisesta
      • Uudistuksen eteneminen alueilla
      • Yhteisten työympäristöjen konseptikokonaisuus
    • Valtionhallinnon tuottavuusohjelma
    • Valtionosuusuudistus
      • Usein kysyttyä valtionosuusuudistuksesta
  • Julkaisut
    • Verkkojulkaisut
      • Hankintakäsikirja
      • Valtion matkustussääntö
      • Taloudellinen katsaus syksy 2025
      • Taloudellinen katsaus talvi 2025
  • Ministeriö
    • Tehtävä ja strategiset tavoitteet
    • Johto ja organisaatio
      • Ministerit
        • Valtiovarainministeri
        • Kunta- ja alueministeri
        • Elinkeinoministeri
      • Virkamiesjohto
      • Osastot
    • Lautakunnat
      • Tiedonhallinta­lautakunta
        • Tiedonhallintalautakunnan kokoonpano
        • Tiedonhallintalautakunnan jaostot
        • Tiedonhallintalautakunnan ajankohtaiset aineistot
        • Kysymyksiä ja vastauksia tiedonhallintalaista
      • Tuottavuuslautakunta
        • Lautakunnan jäsenet
    • Hallinnonala
      • Virastot
      • Yhtiöt ja liikelaitokset
      • Rahastot
      • Hallinnonalan ohjausasiakirjat
      • Toimialan kunniamerkit
    • Valmiusasiat
      • Valmiuslaki
      • Yhteiskunnan turvallisuusstrategia
      • Kyberturvallisuusstrategia
    • Talous
    • Ilmoittajansuojelu
    • Ministeriö työpaikkana
      • Valtiovarainministeriö työpaikkana
      • Avoimet työpaikat
      • Tutustu työhömme
      • Uratarinat
        • Tiia Jalonen avaa valtion budjetin kaikille näkyväksi
        • Nico Käräjäoja kehittää sujuvampia digitaalisia palveluja
        • Laura Pitkänen toimii tietoyksikön päällikkönä
        • Emilia Rajaniemi aloitti uuden uran VM:ssä
        • Ville Koponen kehittää ja valmistelee kuntiin ja alueisiin liittyvää lainsäädäntöä
        • Katju Holkeri edistää avointa hallintoa ja demokratiaa
        • Sara Hellemaa arvioi ilmasto- ja luontopolitiikan vaikutuksia talouteen
      • Harjoittelijaksi ministeriöön
      • Virka- ja työehtosopimukset
    • Historiaa
  • Yhteystiedot
    • Henkilöhaku
    • VM:n viestintä
    • Asiakirjajulkisuuskuvaus

Yhteystiedot